《“十四五”中醫藥發展規劃》全文發布
國務院辦公廳關于印發“十四五”中醫藥發展規劃的通知
國辦發〔2022〕5號
各省、自治區、直轄市人民政府,國務院各部委、各直屬機構:
《“十四五”中醫藥發展規劃》已經國務院同意,現印發給你們,請認真貫徹執行。
國務院辦公廳2022年3月3日
(此件公開發布)
“十四五”中醫藥發展規劃
為貫徹落實黨中央、國務院關于中醫藥工作的決策部署,明確“十四五”時期中醫藥發展目標任務和重點措施,依據《中華人民共和國國民經濟和社會發展第十四個五年規劃和2035年遠景目標綱要》,制定本規劃。
一、規劃背景
“十三五”期間,中醫藥發展頂層設計加快完善,政策環境持續優化,支持力度不斷加大。2017年,中醫藥法施行。2019年,中共中央、國務院印發《關于促進中醫藥傳承創新發展的意見》,國務院召開全國中醫藥大會。中醫藥服務體系進一步健全,截至2020年底,全國中醫醫院達到5482家,每千人口公立中醫醫院床位數達到0.68張,每千人口衛生機構中醫類別執業(助理)醫師數達到0.48人,99%的社區衛生服務中心、98%的鄉鎮衛生院、90.6%的社區衛生服務站、74.5%的村衛生室能夠提供中醫藥服務,設置中醫臨床科室的二級以上公立綜合醫院占比達到86.75%,備案中醫診所達到2.6萬家。中醫藥傳承發展能力不斷增強,中醫藥防控心腦血管疾病、糖尿病等重大慢病及重大傳染性疾病臨床研究取得積極進展,屠呦呦研究員獲得國家最高科學技術獎,中醫藥人才培養體系持續完善,中成藥和中藥飲片產品標準化建設扎實推進,第四次全國中藥資源普查基本完成,公民中醫藥健康文化素養水平達20.69%。中醫藥開放發展取得積極成效,已傳播到196個國家和地區,中藥類商品進出口貿易總額大幅增長。特別是新冠肺炎疫情發生以來,堅持中西醫結合、中西藥并用,中醫藥全面參與疫情防控救治,作出了重要貢獻。
當前,全球新冠肺炎疫情仍處于大流行狀態,新發傳染病不斷出現,我國慢性病發病率總體呈上升趨勢,傳統傳染病防控形勢仍然嚴峻。隨著經濟社會發展和生活水平提高,人民群眾更加重視生命安全和健康質量,健康需求不斷增長,并呈現多樣化、差異化特點。有效應對多種健康挑戰、更好滿足人民群眾健康需求,迫切需要加快推進中醫藥事業發展,更好發揮其在健康中國建設中的獨特優勢。同時也應看到,中醫藥發展不平衡不充分問題仍然突出,中醫藥優質醫療服務資源總體不足,基層中醫藥服務能力仍較薄弱,中西醫協同作用發揮不夠,中醫藥參與公共衛生和應急救治機制有待完善,傳承創新能力有待持續增強,中藥材質量良莠不齊,中醫藥特色人才培養質量仍需提升,符合中醫藥特點的政策體系需進一步健全。
二、總體要求
(一)指導思想。以習近平新時代中國特色社會主義思想為指導,深入貫徹黨的十九大和十九屆歷次全會精神,統籌推進“五位一體”總體布局,協調推進“四個全面”戰略布局,認真落實黨中央、國務院決策部署,堅持穩中求進工作總基調,立足新發展階段,完整、準確、全面貫徹新發展理念,構建新發展格局,堅持中西醫并重,傳承精華、守正創新,實施中醫藥振興發展重大工程,補短板、強弱項、揚優勢、激活力,推進中醫藥和現代科學相結合,推動中醫藥和西醫藥相互補充、協調發展,推進中醫藥現代化、產業化,推動中醫藥高質量發展和走向世界,為全面推進健康中國建設、更好保障人民健康提供有力支撐。
(二)基本原則。
堅持以人民為中心。把人民群眾生命安全和身體健康放在第一位,加強服務體系和人才隊伍建設,提升中醫藥服務能力,充分發揮中醫藥在治未病、重大疾病治療、疾病康復中的重要作用,全方位全周期保障人民健康。
堅持遵循發展規律。正確把握繼承與創新的關系,堅持中醫藥原創思維,堅持創造性轉化、創新性發展,注重利用現代科學技術和方法,深入發掘中醫藥精華,在創新中形成新特色新優勢,促進中醫藥特色發展。
堅持深化改革創新。破除體制機制和政策障礙,完善政策舉措和評價標準體系,持續推進中醫藥領域改革創新,建立符合中醫藥特點的服務體系、服務模式、管理模式、人才培養模式,推動中醫藥事業和產業高質量發展。
堅持統籌協調推進。堅持中西醫并重,提升中西醫結合能力,促進優勢互補,共同維護人民健康。統籌謀劃推進中醫藥服務、人才、傳承創新、產業、文化、開放發展、深化改革等工作,形成促進中醫藥事業發展的合力。
(三)發展目標。到2025年,中醫藥健康服務能力明顯增強,中醫藥高質量發展政策和體系進一步完善,中醫藥振興發展取得積極成效,在健康中國建設中的獨特優勢得到充分發揮。
——中醫藥服務體系進一步健全。融預防保健、疾病治療和康復于一體的中醫藥服務體系逐步健全,中醫藥基層服務能力持續提升,中西醫結合服務水平不斷提高,中醫藥參與新發突發傳染病防治和公共衛生事件應急處置能力顯著增強。
——中醫藥特色人才建設加快推進。中醫藥教育改革深入推進,具有中醫藥特色的人才培養模式逐步完善,人才成長途徑和隊伍結構持續優化,隊伍素質不斷提升,基層中醫藥人才數量和質量進一步提高。
——中醫藥傳承創新能力持續增強。中醫藥傳承創新體系進一步健全,有利于傳承創新的政策機制逐步完善,基礎理論和重大疾病防治研究取得積極進展,臨床與科研結合更為緊密,多學科融合創新持續推進。
——中醫藥產業和健康服務業高質量發展取得積極成效。中藥材質量水平持續提升,供應保障能力逐步提高,中藥注冊管理不斷優化,中藥新藥創制活力增強。中醫藥養生保健服務有序發展,中醫藥與相關業態持續融合發展。
——中醫藥文化大力弘揚。中醫藥文化產品和服務供給更為優質豐富,中醫藥博物館事業加快發展,文化傳播覆蓋面進一步拓寬,公民中醫藥健康文化素養水平持續提高,中醫藥文化影響力進一步提升。
——中醫藥開放發展積極推進。中醫藥積極參與重大傳染病防控國際合作,助力構建人類衛生健康共同體的作用更加顯著。中醫藥高質量融入“一帶一路”建設,國際交流不斷深化,服務貿易積極發展。
——中醫藥治理水平進一步提升。中醫藥領域改革持續深化,遵循中醫藥發展規律的治理體系逐步完善,中醫藥信息化、綜合統計、法治、監管等支撐保障不斷加強,中醫藥治理水平持續提升。
主要發展指標

三、主要任務
(一)建設優質高效中醫藥服務體系。
1.做強龍頭中醫醫院。依托綜合實力強、管理水平高的中醫醫院,建設一批國家中醫醫學中心,在疑難危重癥診斷與治療、高層次中醫藥人才培養、高水平研究與創新轉化、解決重大公共衛生問題、現代醫院管理、傳統醫學國際交流等方面代表全國一流水平。將全國高水平中醫醫院作為輸出醫院,推進國家區域醫療中心建設項目,在優質中醫藥資源短缺或患者轉外就醫多的省份設置分中心、分支機構,促進優質中醫醫療資源擴容和均衡布局。
2.做優骨干中醫醫院。加強各級各類中醫醫院建設,強化以中醫藥服務為主的辦院模式和服務功能,規范科室設置,推進執行建設標準,補齊資源配置不平衡的短板,優化就醫環境,持續改善基礎設施條件。建設一批中醫特色重點醫院。提升地市級中醫醫院綜合服務能力。支持中醫醫院牽頭組建醫療聯合體。
3.做實基層中醫藥服務網絡。實施基層中醫藥服務能力提升工程“十四五”行動計劃,全面提升基層中醫藥在治未病、疾病治療、康復、公共衛生、健康宣教等領域的服務能力。持續加強縣辦中醫醫療機構建設,基本實現縣辦中醫醫療機構全覆蓋。加強基層醫療衛生機構中醫藥科室建設,力爭實現全部社區衛生服務中心和鄉鎮衛生院設置中醫館、配備中醫醫師,100%的社區衛生服務站和80%以上的村衛生室能夠提供中醫藥服務。實施名醫堂工程,打造一批名醫團隊運營的精品中醫機構。鼓勵有資質的中醫專業技術人員特別是名老中醫開辦中醫診所。鼓勵有條件的中醫診所組建家庭醫生團隊開展簽約服務。推動中醫門診部和診所提升管理水平。
4.健全其他醫療機構中醫藥科室。強化綜合醫院、專科醫院和婦幼保健機構中醫臨床科室、中藥房建設,有條件的二級以上公立綜合醫院設立中醫病區和中醫綜合治療區。鼓勵社會辦醫療機構設置中醫藥科室。

(二)提升中醫藥健康服務能力。
1.彰顯中醫藥在健康服務中的特色優勢。
提升疾病預防能力。實施中醫藥健康促進行動,推進中醫治未病健康工程升級。開展兒童青少年近視、脊柱側彎、肥胖等中醫適宜技術防治。規范二級以上中醫醫院治未病科室建設。在各級婦幼保健機構推廣中醫治未病理念和方法。繼續實施癌癥中西醫結合防治行動,加快構建癌癥中醫藥防治網絡。推廣一批中醫治未病干預方案,制定中西醫結合的基層糖尿病、高血壓防治指南。在國家基本公共衛生服務項目中優化中醫藥健康管理服務,鼓勵家庭醫生提供中醫治未病簽約服務。持續開展0—36個月兒童、65歲以上老年人等重點人群的中醫藥健康管理,逐步提高覆蓋率。
增強疾病治療能力。開展國家中醫優勢專科建設,以滿足重大疑難疾病防治臨床需求為導向,做優做強骨傷、肛腸、兒科、皮膚科、婦科、針灸、推拿及脾胃病、心腦血管病、腎病、腫瘤、周圍血管病等中醫優勢專科專病,鞏固擴大優勢,帶動特色發展。制定完善并推廣實施一批中醫優勢病種診療方案和臨床路徑,逐步提高重大疑難疾病診療能力和療效水平。加強中藥藥事管理,落實處方專項點評制度,促進合理使用中藥。鼓勵依托現有資源建設中醫醫療技術中心,挖掘整理并推廣應用安全有效的中醫醫療技術。大力發展中醫非藥物療法,充分發揮其在常見病、多發病和慢性病防治中的獨特作用。加強護理人員中醫藥知識與技能培訓,開展中醫護理門診試點。
強化特色康復能力。實施中醫藥康復服務能力提升工程。依托現有資源布局一批中醫康復中心,二級以上中醫醫院加強康復(醫學)科建設,康復醫院全部設置傳統康復治療室,其他提供康復服務的醫療機構普遍能夠提供中醫藥服務。探索有利于發揮中醫藥優勢的康復服務模式。促進中醫藥、中華傳統體育與現代康復技術融合,發展中國特色康復醫學。針對心腦血管病、糖尿病、塵肺病等慢性病和傷殘等,制定推廣中醫康復方案,推動研發中醫康復器具。大力開展培訓,推動中醫康復技術進社區、進家庭、進機構。

2.提升中醫藥參與新發突發傳染病防治和公共衛生事件應急處置能力。
完善中醫藥參與應急管理的制度。在傳染病防治法、突發公共衛生事件應對法等法律法規制修訂中,研究納入堅持中西醫并重以及中西醫結合、中西藥并用、加強中醫救治能力建設等相關內容,推動建立有效機制,促進中醫藥在新發突發傳染病防治和公共衛生事件應急處置中發揮更大作用。
加強中醫藥應急救治能力建設。依托高水平三級甲等中醫醫院,建設覆蓋所有省份的國家中醫疫病防治基地,依托基地組建中醫疫病防治隊伍,提升中醫緊急醫學救援能力。三級公立中醫醫院和中西醫結合醫院(不含中醫專科醫院)全部設置發熱門診,加強感染性疾病、急診、重癥、呼吸、檢驗等相關科室建設,提升服務能力。
強化中醫藥應急救治支撐保障。加強中醫藥應急科研平臺建設,合理布局生物安全三級水平實驗室。加大國家中醫藥應對重大公共衛生事件和疫病防治骨干人才培養力度,形成人員充足、結構合理、動態調整的人才庫,提高中醫藥公共衛生應急和重癥救治能力。完善中藥應急物資保障供應機制。

3.發展少數民族醫藥。加強少數民族醫醫療機構建設,提高民族地區基層醫療衛生機構少數民族醫藥服務能力。改善少數民族醫醫院基礎設施條件,加強少數民族醫醫院專科能力、制劑能力和信息化能力建設。建立符合少數民族醫醫療機構自身特點和發展規律的績效評價指標體系。加大少數民族醫藥防治重大疾病和優勢病種研究力度,有效傳承特色診療技術和方法。鼓勵和扶持少數民族醫藥院校教育、師承教育和繼續教育。加大對少數民族醫藥的傳承保護力度,持續開展少數民族醫藥文獻搶救整理工作,推動理論創新和技術創新。

推動綜合醫院中西醫協同發展。在綜合醫院推廣“有機制、有團隊、有措施、有成效”的中西醫結合醫療模式,將中醫納入多學科會診體系,加強中西醫協作和協同攻關,制定實施“宜中則中、宜西則西”的中西醫結合診療方案。將中西醫協同發展工作納入醫院評審和公立醫院績效考核。推動三級綜合醫院全部設置中醫臨床科室,設立中醫門診和中醫病床。打造一批中西醫協同“旗艦”醫院、“旗艦”科室,開展重大疑難疾病、傳染病、慢性病等中西醫聯合攻關。
加強中西醫結合醫院服務能力建設。建立符合中西醫結合醫院特點和規律的績效評價指標體系,修訂中西醫結合醫院工作指南。加強中西醫結合醫院業務用房等基礎設施建設,強化設備配置。開展中西醫結合學科和專科建設,促進中西醫聯合診療模式改革創新。
提升相關醫療機構中醫藥服務水平。引導專科醫院、傳染病醫院、婦幼保健機構規范建設中醫臨床科室、中藥房,普遍開展中醫藥服務,創新中醫藥服務模式,加強相關領域中醫優勢專科建設。優化婦幼中醫藥服務網絡,提升婦女兒童中醫藥預防保健和疾病診療服務能力。

5.優化中醫醫療服務模式。完善以病人為中心的服務功能,優化服務流程和方式,總結推廣中醫綜合診療模式、多專業一體化診療模式和集預防、治療、康復于一體的全鏈條服務模式。推進智慧醫療、智慧服務、智慧管理“三位一體”的智慧中醫醫院建設。建設中醫互聯網醫院,發展遠程醫療和互聯網診療。持續推進“互聯網+醫療健康”、“五個一”服務行動。構建覆蓋診前、診中、診后的線上線下一體化中醫醫療服務模式,讓患者享有更加便捷、高效的中醫藥服務。
(三)建設高素質中醫藥人才隊伍。
1.深化中醫藥院校教育改革。深化醫教協同,進一步推動中醫藥教育改革與高質量發展。建立以中醫藥課程為主線、先中后西的中醫藥類專業課程體系,優化專業設置、課程設置和教材組織,增設中醫疫病課程,增加經典課程內容,開展中醫藥經典能力等級考試。強化中醫思維培養,建立早跟師、早臨床學習制度,將師承教育貫穿臨床實踐教學全過程。加大對省(部)局共建中醫藥院校改革發展的支持力度,推動建設100個左右中醫藥類一流本科專業建設點。加強中醫臨床教學能力建設,提升高校附屬醫院和中醫醫師規范化培訓基地教學能力。實施卓越中醫藥師資培訓計劃。依托現有資源,支持建設一批中醫藥高水平高等職業學校和專業(群)。
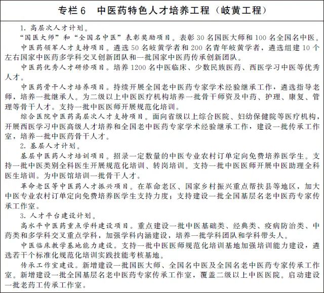
2.強化中醫藥特色人才隊伍建設。實施中醫藥特色人才培養工程(岐黃工程)。打造岐黃學者品牌,持續開展岐黃學者培養、全國中醫臨床優秀人才研修等項目,做強領軍人才、優秀人才、骨干人才梯次銜接的高層次人才隊伍。建設一批高水平中醫藥重點學科。構建符合中醫藥特點的人才培養模式,發展中醫藥師承教育,建立高年資中醫醫師帶徒制度,與職稱評審、評優評先等掛鉤,持續推進全國名老中醫藥專家傳承工作室、全國基層名老中醫藥專家傳承工作室建設。將綜合醫院、婦幼保健院等醫療機構中醫藥人才納入各類中醫藥人才培養項目。按照“下得去、留得住、用得上”的要求,加強基層中醫藥人才隊伍建設,根據需求合理確定中醫專業農村訂單定向免費培養醫學生規模,在全科醫生特崗計劃中積極招收中醫醫師。推廣中醫藥人員“縣管鄉用”,探索推進輪崗制與職稱評審相銜接。適當放寬長期服務基層的中醫醫師職稱晉升條件,表彰獎勵評優向基層一線和艱苦地區傾斜,引導中醫藥人才向基層流動。
3.完善落實西醫學習中醫制度。開展九年制中西醫結合教育試點。增加臨床醫學類專業中醫藥課程學時,將中醫藥課程列為本科臨床醫學類專業必修課和畢業實習內容,在臨床類別醫師資格考試中增加中醫知識。落實允許攻讀中醫專業學位的臨床醫學類專業學生參加中西醫結合醫師資格考試和中醫醫師規范化培訓的政策要求。在高職臨床醫學類專業中開設中醫基礎與適宜技術必修課程。臨床、口腔、公共衛生類別醫師接受必要的中醫藥繼續教育,綜合醫院對臨床醫師開展中醫藥專業知識輪訓,使其具備本科室專業領域的常規中醫診療能力。加強中西醫結合學科建設,培育一批中西醫結合多學科交叉創新團隊。實施西醫學習中醫人才專項,培養一批中西醫結合人才。

1.加強中醫藥傳承保護。實施中醫藥古籍文獻和特色技術傳承專項,編纂出版《中華醫藏》,建立國家中醫藥古籍和傳統知識數字圖書館。加強對名老中醫學術經驗、老藥工傳統技藝等的活態傳承,支持中醫學術流派發展。推動出臺中醫藥傳統知識保護條例,建立中醫藥傳統知識數據庫、保護名錄和保護制度。
2.加強重點領域攻關。在科技創新2030—重大項目、重點研發計劃等國家科技計劃中加大對中醫藥科技創新的支持力度。深化中醫原創理論、中藥作用機理等重大科學問題研究。開展中醫藥防治重大、難治、罕見疾病和新發突發傳染病等診療規律與臨床研究。加強中醫藥臨床療效評價研究。加強開展基于古代經典名方、名老中醫經驗方、有效成分或組分等的中藥新藥研發。支持兒童用中成藥創新研發。推動設立中醫藥關鍵技術裝備項目。
3.建設高層次科技平臺。依托現有資源,建設一批國家級中醫藥研究平臺,研究布局全國重點實驗室、國家臨床醫學研究中心、國家工程研究中心和國家技術創新中心;推進國家中醫藥傳承創新中心、國家中醫臨床研究基地和中國中醫藥循證醫學中心建設。發揮中國中醫科學院“國家隊”作用,實施中醫藥科技創新工程。
4.促進科技成果轉化。建設一批中醫藥科技成果孵化轉化基地。支持中醫醫院與企業、科研機構、高等院校等加強協作、共享資源。鼓勵高等院校、科研院所、醫療機構建立專業化技術轉移機構,在成果轉化收益分配、團隊組建等方面賦予科研單位和科研人員更大自主權。

1.加強中藥資源保護與利用。支持珍稀瀕危中藥材人工繁育。公布實施中藥材種子管理辦法。制定中藥材采收、產地加工、野生撫育及仿野生栽培技術規范和標準。完成第四次全國中藥資源普查,建立全國中藥資源共享數據集和實物庫,并利用實物樣本建立中藥材質量數據庫,編纂中國中藥資源大典。
2.加強道地藥材生產管理。制定發布全國道地藥材目錄,構建中藥材良種繁育體系。加強道地藥材良種繁育基地和生產基地建設,鼓勵利用山地、林地推行中藥材生態種植,優化生產區域布局和產品結構,開展道地藥材產地和品質快速檢測技術研發,集成創新、示范推廣一批以穩定提升中藥材質量為目標的綠色生產技術和種植模式,制定技術規范,形成全國道地藥材生產技術服務網絡,加強對道地藥材的地理標志保護,培育一批道地藥材知名品牌。
3.提升中藥產業發展水平。健全中藥材種植養殖、倉儲、物流、初加工規范標準體系。鼓勵中藥材產業化、商品化和適度規模化發展,推進中藥材規范化種植、養殖。鼓勵創建以中藥材為主的優勢特色產業集群和以中藥材為主導的農業產業強鎮。制定實施全國中藥飲片炮制規范,繼續推進中藥炮制技術傳承基地建設,探索將具有獨特炮制方法的中藥飲片納入中藥品種保護范圍。加強中藥材第三方質量檢測平臺建設。研究推進中藥材、中藥飲片信息化追溯體系建設,強化多部門協同監管。加快中藥制造業數字化、網絡化、智能化建設,加強技術集成和工藝創新,提升中藥裝備制造水平,加速中藥生產工藝、流程的標準化和現代化。
4.加強中藥安全監管。提升藥品檢驗機構的中藥質量評價能力,建立健全中藥質量全鏈條安全監管機制,建設中藥外源性有害殘留物監測體系。加強中藥飲片源頭監管,嚴厲打擊生產銷售假劣中藥飲片、中成藥等違法違規行為。建立中成藥監測、預警、應急、召回、撤市、淘汰的風險管理長效機制。加強中藥說明書和標簽管理,提升說明書臨床使用指導效果。

1.促進和規范中醫藥養生保健服務發展。促進中醫健康狀態辨識與評估、咨詢指導、健康干預、健康管理等服務規范開展。推廣太極拳、八段錦等中醫藥養生保健方法和中華傳統體育項目,推動形成體醫結合的健康服務模式。鼓勵中醫醫療機構為中醫養生保健機構提供技術支持,支持中醫醫師依照規定提供服務。
2.發展中醫藥老年健康服務。強化中醫藥與養老服務銜接,推進中醫藥老年健康服務向農村、社區、家庭下沉。逐步在二級以上中醫醫院設置老年病科,增加老年病床數量,開展老年病、慢性病防治和康復護理。推動二級以上中醫醫院與養老機構合作共建,鼓勵有條件的中醫醫院開展社區和居家中醫藥老年健康服務。鼓勵中醫醫師加入老年醫學科工作團隊和家庭醫生簽約團隊,鼓勵中醫醫師在養老機構提供保健咨詢和調理服務。推動養老機構開展中醫特色老年健康管理服務。在全國醫養結合示范項目中培育一批具有中醫藥特色的醫養結合示范機構,在醫養結合機構推廣中醫藥適宜技術。
3.拓展中醫藥健康旅游市場。鼓勵地方結合本地區中醫藥資源特色,開發更多體驗性強、參與度高的中醫藥健康旅游線路和旅游產品,吸引境內外消費者。完善中醫藥健康旅游相關標準體系,推動中醫藥健康旅游高質量發展。
4.豐富中醫藥健康產品供給。以保健食品、特殊醫學用途配方食品、功能性化妝品、日化產品為重點,研發中醫藥健康產品。鼓勵圍繞中醫養生保健、診療與康復,研制便于操作、適于家庭的健康檢測、監測產品及自我保健、功能康復等器械。
(七)推動中醫藥文化繁榮發展。
1.加強中醫藥文化研究和傳播。深入挖掘中醫藥精華精髓,闡釋中醫藥文化與中華優秀傳統文化的內在聯系。加強中醫藥學與相關領域協同創新研究。實施中醫藥文化傳播行動,推動建設體驗場館,培育傳播平臺,豐富中醫藥文化產品和服務供給。推動中醫藥文化貫穿國民教育始終,進一步豐富中醫藥文化教育。加強中醫藥機構文化建設。加大對傳統醫藥類非物質文化遺產代表性項目的保護傳承力度。加強中醫藥科普專家隊伍建設,推動中醫醫療機構開展健康講座等科普活動。建設中醫藥健康文化知識角。開展公民中醫藥健康文化素養水平監測。
2.發展中醫藥博物館事業。開展國家中醫藥博物館基本建設,建成國家中醫藥數字博物館。促進中醫藥博物館體系建設,強化各級各類中醫藥博物館收藏研究、社會教育、展覽策劃和文化服務功能,加強數字化建設,組織內容豐富的中醫藥專題展覽。
3.做大中醫藥文化產業。鼓勵引導社會力量通過各種方式發展中醫藥文化產業。實施中醫藥文化精品行動,引導創作一批質量高、社會影響力大的中醫藥文化精品和創意產品。促進中醫藥與動漫游戲、旅游餐飲、體育演藝等融合發展。培育一批知名品牌和企業。

1.助力構建人類衛生健康共同體。積極參與全球衛生健康治理,推進中醫藥參與新冠肺炎等重大傳染病防控國際合作,分享中醫藥防控疫情經驗。在夯實傳播應用基礎上,推進中醫藥高質量融入“一帶一路”建設,實施中醫藥國際合作專項,推動社會力量提升中醫藥海外中心、中醫藥國際合作基地建設質量,依托現有機構建設傳統醫學領域的國際臨床試驗注冊平臺。指導和鼓勵社會資本設立中醫藥“一帶一路”發展基金。推進在相關國家實施青蒿素控制瘧疾項目。
2.深化中醫藥交流合作。鞏固拓展與有關國家的政府間中醫藥合作,加強相關政策法規、人員資質、產品注冊、市場準入、質量監管等方面的交流。鼓勵和支持有關中醫藥機構和團體以多種形式開展產學研用國際交流與合作。促進中醫藥文化海外傳播與技術國際推廣相結合。鼓勵和支持社會力量采用市場化方式,與有合作潛力和意愿的國家共同建設一批友好中醫醫院、中醫藥產業園。加強與港澳臺地區的中醫藥交流合作,建設粵港澳大灣區中醫藥高地,打造高水平中醫醫院、中醫優勢專科、人才培養基地和科技創新平臺。
3.擴大中醫藥國際貿易。大力發展中醫藥服務貿易,高質量建設國家中醫藥服務出口基地。推動中醫藥海外本土化發展,促進產業協作和國際貿易。鼓勵發展“互聯網+中醫藥貿易”。逐步完善中醫藥“走出去”相關措施,開展中醫藥海外市場政策研究,助力中醫藥企業“走出去”。推動中藥類產品海外注冊和應用。

1.建立符合中醫藥特點的評價體系。建立完善科學合理的中醫醫療機構、特色人才、臨床療效、科研成果等評價體系。健全公立中醫醫院績效考核機制,常態化開展三級和二級公立中醫醫院績效考核工作。完善各類中醫臨床教學基地標準和準入制度。建立完善符合中醫藥特點的人才評價體系,強化中醫思維與臨床能力考核,將會看病、看好病作為中醫醫師的主要評價內容。研究建立中醫藥人才表彰獎勵制度。研究優化中醫臨床療效評價體系,探索制定符合中醫藥規律的評價指標。通過同行評議、引進第三方評估等方式,完善有利于中醫藥創新的科研評價機制。
2.健全現代醫院管理制度。建立體現中醫醫院特點的現代醫院管理制度,落實黨委領導下的院長負責制,推動公立中醫醫院發展方式從規模擴張轉向提質增效和中醫內涵式特色發展,運行模式從粗放管理轉向精細化管理,資源配置從注重物質要素轉向更加注重人才技術要素。推進公立中醫醫院人事管理制度和薪酬分配制度改革,落實“兩個允許”要求。落實公立中醫醫院總會計師制度。建立完善中醫醫療質量管理與控制體系,推進中醫病案質量控制中心和中藥藥事管理質控中心建設。完善中醫醫院院感防控體系。構建和諧醫患關系,改善中醫醫務人員工作環境和條件,在全社會營造尊重中醫的良好氛圍。
3.完善中醫藥價格和醫保政策。建立以臨床價值和技術勞務價值為主要依據、體現中醫藥特點的中醫醫療服務衛生技術評估體系,優化中醫醫療服務價格政策。在醫療服務價格動態調整中重點考慮中醫醫療服務項目。醫療機構炮制使用的中藥飲片、中藥制劑實行自主定價,符合條件的按程序納入基本醫療保險支付范圍。改善市場競爭環境,引導形成以質量為導向的中藥飲片市場價格機制。將符合條件的中醫醫療服務項目和中藥按程序納入基本醫療保險支付范圍。探索符合中醫藥特點的醫保支付方式,遴選和發布中醫優勢病種,鼓勵實行中西醫同病同效同價。一般中醫診療項目可繼續按項目付費。繼續深化中醫藥參與按床日付費、按人頭付費等研究。支持保險公司、中醫藥機構合作開展健康管理服務,鼓勵商業保險機構開發中醫治未病等保險產品。
4.改革完善中藥注冊管理。優化中藥臨床證據體系,建立中醫藥理論、人用經驗和臨床試驗“三結合”的中藥注冊審評證據體系,積極探索建立中藥真實世界研究證據體系。探索中藥飲片備案、審批管理,優化醫療機構中藥制劑注冊管理。推進古代經典名方目錄制定發布,加快收載方劑的關鍵信息考證。
5.推進中醫藥領域綜合改革。建設10個左右國家中醫藥綜合改革示范區,鼓勵在服務模式、產業發展、質量監管等方面先行先試,打造中醫藥事業和產業高質量發展高地。開展全國基層中醫藥工作示范市(縣)創建工作。開展醫療、醫保、醫藥聯動促進中醫藥傳承創新發展試點,發揚基層首創精神,完善更好發揮中醫藥特色優勢的醫改政策。
(十)強化中醫藥發展支撐保障。
1.提升中醫藥信息化水平。依托現有資源持續推進國家和省級中醫藥數據中心建設。優化升級中醫館健康信息平臺,擴大聯通范圍。落實醫院信息化建設標準與規范要求,推進中醫醫院及中醫館健康信息平臺規范接入全民健康信息平臺。加強關鍵信息基礎設施、數據應用服務的安全防護,增強自主可控技術應用。開展電子病歷系統應用水平分級評價和醫院信息互聯互通標準化成熟度測評。鼓勵中醫辨證論治智能輔助診療系統等具有中醫藥特色的信息系統研發應用。
2.建立國家中醫藥綜合統計制度。逐步完善統計直報體系,建立與衛生健康統計信息共享機制。加強綜合統計人才隊伍建設,構建統一規范的國家中醫藥數據標準和資源目錄體系,建設國家、省級中醫藥綜合統計信息平臺,建立統計數據定期發布機制,穩步推動數據資源共享開放。
3.加強中醫藥法治建設。深入推進中醫藥法貫徹實施,完善中醫藥法相關配套制度。推動制修訂相關法律法規和規章,加強對地方性法規建設的指導。進一步推進全國人大常委會中醫藥法執法檢查報告及審議意見落實工作。建立不良執業記錄制度,將提供中醫藥健康服務的機構及其人員誠信經營和執業情況依法依規納入全國信用信息共享平臺。強化中醫藥監督執法工作,健全長效機制,落實執法責任,加強人員培訓,完善監督執法規范,全面提高中醫藥監督能力和水平。
4.深化中醫藥軍民融合發展。加強軍地雙方在中醫藥學科建設、科技創新、人才培養等方面的合作,完善工作機制和政策措施,暢通信息交流渠道,加快軍事中醫藥學科全面建設與發展,提高軍隊中醫藥整體保障水平。

(一)加強組織領導。強化國務院中醫藥工作部際聯席會議辦公室統籌職能,加強工作協調,及時研究和推動解決中醫藥發展重要問題。各省(自治區、直轄市)要完善中醫藥工作跨部門協調機制,支持和促進中醫藥發展,推動將中醫藥相關工作納入政府績效考核。建立健全省、市、縣級中醫藥管理體系,合理配置人員力量。
(二)強化投入保障。各級政府通過現有資金渠道積極支持中醫藥發展,落實對公立中醫醫院的辦醫主體責任。支持通過地方政府專項債券等渠道,推進符合條件的公立中醫醫院建設項目。引導社會投入,打造中醫藥健康服務高地和學科、產業集聚區。鼓勵金融機構依法依規為符合條件的中醫藥領域項目提供金融支持,進一步完善中醫藥發展多元化投入機制。
(三)健全實施機制。加強國家和省(自治區、直轄市)兩級規劃銜接。強化規劃編制實施的制度保障,建立監測評估機制,監測重點任務、重大項目、重大改革舉措的執行情況,進行中期、末期評估,及時發現并解決重要問題,確保本規劃順利實施。
(四)注重宣傳引導。做好政策解讀和培訓,加強正面宣傳和科學引導,大力宣傳中醫藥傳承創新發展成效,及時回應群眾關切,營造良好社會氛圍。及時總結提煉地方好的做法和經驗,加強典型報道,發揮示范引領作用。充分發揮各方面積極作用,形成全社會共同關心和支持中醫藥發展的良好格局。(轉自:中國中醫)
編輯:李巖巖
責編:黎倩平
審核:孫 俊


